-->

AKUNTANSI HOTEL SAP 9


BAB I


PENDAHULUAN




1.1       Latar Belakang


Industri Perhotelan adalah salah satu industri yang berperan penting dalam perkembangan ekonomi dan dunia pariwisata di Indonesia. Hotel akan memberikan jasa pelayanan atau disebut Hospitality Service yang akan membuat tamu merasa seperti dirumah sendiri. Usaha perhotelan membentuk dua pihak yang sederhananya kedua pihak ini adalah pihak pembeli yang mengeluarkan uang dan menerima pelayanan dan produk hotel, penjual yang memberikan pelayanan dan produk hotel dan menerima uang.


Bagian pembelian merupakan jalur pengelolaan biaya terbesar dan terkecil dalam pengeluaran suatu hotel. Bagian Pembelian secara umum berperan dalam pengadaan persediaan hotel, material, serta bagian kebutuhan dapur. Kinerja bagian pembelian membutuhkan proses yang harus sangat teliti, karena harus mengikuti prosedur. Kesalahan dalam prosedur akan mengakibatkan kerugian biaya.

Biaya adalah harga perolehan yang dikorbankan atau digunakan dalam rangka memperoleh penghasilan dan akan dipakai sebagai pengurang penghasilan. Pengendalian merupakan proses untuk memeriksa kembali, menilai dan selalu memonitor laporan-laporan apakah pelaksanaan tidak menyimpang dari tujuan yang telah ditetapkan. Sehingga, pengendalian biaya merupakan suatu proses untuk memeriksa kembali, menilai dan selalu memonitor laporan atas jumlah yang dapat diukur dalam satuan uang dalam rangka pemilikan barang dan jasa yang diperlukan perusahaan baik pada masa lalu maupun masa yang akan datang. Proses pengendalian mempunyai tujuan untuk meningkatkan efektivitas dan efisiensi operasi perusahaan. Oleh karena itu, penulis akan menjelaskan mengenai “Memahami, Menganalisis dan Menilai Prosedur Akuntansi Biaya (dari Proses Pembelian dan Penggunaan Bahan)”.



1.2     Rumusan Masalah


Berdasarkan permasalahan yang diuraikan dalam latar belakang masalah diatas, penulis merumuskan rumusan masalah sebagai berikut :

1.1.1        Bagaimana membandingkan, mendesain, dan menyimpulkan bagan alur prosedur pembelian pada hotel?

1.1.2        Bagaimana membandingkan, mendesain, dan menyimpulkan bagan alur prosedur penggunaan dairy product khususnya food and beverage pada hotel?

1.3     Tujuan


Sejalan dengan rumusan masalah, makalah ini disusun dengan tujuan untuk:

1.3.1        Untuk mengetahui tentang membandingkan, mendesain, dan menyimpulkan bagan alur prosedur pembelian pada hotel.

1.3.2        Untuk mengetahui tentang membandingkan, mendesain, dan menyimpulkan bagan alur prosedur penggunaan dairy product khususnya food and beverage pada hotel.






BAB II


PEMBAHASAN


2.1              Membandingkan, Mendesain, dan Menyimpulkan Bagan Alur Prosedur Pembelian pada Hotel


2.1.1        Pembelian Persediaan


Persediaan barang di hotel bisa berupa makanan, minuman, material supplies dan barang-barang lain, dimana barang-barang tersebut tersedia untuk dijual maupun untuk membantu kelancaran operasional perusahaan. Besar kecilnya persediaan sangat tergantung pada fasilitas yang dimiliki, jumlah kamar, dan tingkat perputaran persediaan.

Penyimpanan barang persediaan sangat besar pengaruhnya pada ketahanan dan keawetan barang tersebut, sehingga beberapa hal yang perlu diperhatikan dalam proses penyimpanan adalah:

1)      Temperatur ruangan

2)      Kebersihan dan kerapihan penyusunan barang

3)      Metode penyimpanan barang

4)      Sistem ventilasi

Ada beberapa tujuan diadakannya persediaan di hotel, antara lain:

1)      Menjaga kontinuitas usaha

2)      Mencegah over investment dan barang yang rusak/busuk

3)      Menghindari kerugian akibat waktu penyerahan dan menghemat biaya pemesanan

4)      Membuat perencanaan pembelian yang optimal

5)      Menjaga kebutuhan barang dapat seimbang antara pembelian dengan gudang

6)      Mencegah slow moving item

Barang-barang yang tahan lama seperti material supplies, disimpan di General Store, sedangkan barang-barang yang mudah rusak dan minuman disimpan di Daily Store.

Berkaitan dengan transaksi pembelian barang untuk keperluan operasional hotel, pencatatan bisa dilakukan dengan menggunakan metode fisik atau metode perpetual, sebagian besar menggunakan metode perpetual dalam pencatatan persediannya, sebagai berikut :

                        11101  Inventory Food                       xxx

                        20101  Trade Creditor                                    xxx

2.1.2        Bagian yang Terlibat Pembelian Persediaan Hotel


Bagian yang terlibat dalam proses pengadaan bahan adalah:

1)      Departemen yang memerlukan barang

2)      Gudang (general store/store room)

3)      Pembelian (purchasing)

4)      Penerimaan (receiving)

5)      Cost control

6)      Account payable (hutang usaha)

2.1.3        Dokumen yang Digunakan Pembelian Persedian Hotel


1)      Purchase Requisition (PR), formulir yang mencatat permintaan pembelian barang yang biasanya disiapkan gudang atau departemen outlet atas dasar persediaan minimum.

2)      Purchase Order (PO), formulir yang mencatat pemesanan pemesanan barang untuk kebutuhan operasional hotel.

3)      Memorandum Invoice (MI), pencatatan pembelian barang yang diterima dari supplier sebagai tanda bukti barang tersebut sudah diterima dengan baik.

4)      Daily receiving report (DRR), adalah rekapitulasi pencatatan penerimaan barang untuk kebutuhan operasional hotel.

5)      Quotation analysis price, merupakan daftar harga dari barang-barang yang akan dibeli yang digunakan sebagai pembanding.

6)      Bincard, merupakan kartu barang yang menyebutkan nama barang., barang masuk, barang keluar, serta sisa barang.

7)      Cardex, adalah kartu barang yang menyebutkan nama barang, ukurannya, harga satuan, barang masuk, barang keluar, dan sisa barang. Cardex digunakan sebagai alat kontrol oleh cost control.

2.1.4        Laporan yang Dihasilkan dari Prosedur Pembelian Persediaan di Hotel


Daily Receiving Report, yang dihasilkan oleh bagian penerimaan barang (receiving), dimana menjelaskan tentang penerimaan barang harian.

2.1.5        Prosedur Pembelian Persediaan (Penjelasan Bagan Alur Pembelian)


1)      PR dibuat oleh departemen yang memerlukan barang, jika barang yang diperlukan tidak tersedia di gudang, atau PR juga bisa dibuat oleh bagian gudang, jika barang yang tersedia di gudang sudah mencapai persediaan minimum. PR pada umumnya dibuat dalam 3 rangkap yang kemudian didistribusikan pada:

a)      Cost control, sebagai alat kontrol

b)      Purchasing, sebagai dasar untuk membuat PO

c)      Gudang atau departemen yang memerlukan

2)      Berdasarkan PR yang dibuat, bagian pembelian akan membuat PO di mana harus mendapatkan persetujuan dari Accounting Departement Head dan General Manager, dan didukung dengan quotation analysis price. PO pada umumnya dibuat dalam 5 rangkap yang didistribusikan pada:

a)       Supplier untuk ditunjuk

b)       Cost control, sebagai kontrol

c)       Gudang, sebagai informasi pembelian

d)       Account payable, sebagai dasar untuk mencatat hutang

e)       Purchasing, sebagai arsip

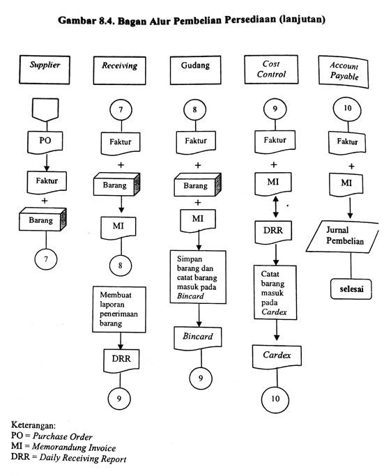
3)      Supplier menyiapkan barang yang diminta berdasarkan PO yang diterima, setelah barang siap, dan disertai dengan invoice, dikirim ke hotel.

4)      Penerimaan barang dalam hotel dilakukan oleh bagian penerimaan barang, setelah barang yang datang dicek, bagian penerimaan menyiapkan MI dan meminta persetujuan dari:

a)      Bagian gudang untuk persetujuan tentang jumlah dan kuantitasnya

b)      Cost control untuk persetujuan harga

c)      Bagian penerimaan barang untuk tanda terima barang

MI pada umumnya dibuat dalam beberapa rangkap sesuai kebutuhan, tapi ada yang membuat dalam 5 rangkap dengan distribusi sebagai berikut:

a)      Cost control, sebagai kontrol

b)      Gudang, sebagai informasi

c)      Purchasing, sebagai arsip

d)      Account payable, sebagai dasar mencatat hutang

e)      Supplier, sebagai pendukung penagihan

5)      Bagian gudang setelah menerima barang dari bagian penerimaan, kemudian menyimpan barang dan mencatatnya pada bincard berdasarkan MI.

6)      Sedangkan cost control berdasarkan salinan PR, PO, MI akan mencatat pembelian tersebut dalam cardex, dan account payable akan mencatatnya pada hutang usaha.

7)      MI setiap hari dipilah per jenis barang (food, beverage, material supplies) oleh bagian penerimaan barang, untuk digunakan sebagai dasar membuat daily receiving report. 



clip_image002

clip_image004




2.2              Membandingkan, Mendesain, dan Menyimpulkan Bagan Alur Prosedur Penggunaan Dairy Product Khususnya Food And Beverage Pada Hotel


2.2.1        Penggunaan Persediaan di Hotel


Penggunaan persediaan untuk operasional perusahaan harus diadministrasikan dengan baik, karena penggunaan sama artinya dengan pemakaian yang merupakan biaya bagi departemen yang meminta. Pada setiap akhir periode (akhir bulan) cost control akan melakukan inventarisasi atas persediaan (stock opname), dimana inventarisasi pada departemen operasi biasanya dilakukan malam hari saat kegiatan hotel berkurang, sedangkan inventarisasi di daily store dan general store dilakukan setelah kegiatan keluar masuknya barang di gudang dihentikan untuk hari itu. Sebelum inventarisasi dilakukan biasanya diberitahukan terlebih dahulu bagi departemen yang akan meminta barang.

Adapun pencatatn yang dilakukan berkaitan dengan transaksi pengeluaran persediaan dari gudang untuk digunakan oleh departemen peminta adalah :

                        Biaya Departemen                              xxx

                                    Persediaan                                           xxx

2.2.2        Bagian yang Terlibat Penggunaan Persediaan di Hotel:


1)            Departemen

2)            Gudang

3)            Cost control

2.2.3        Dokumen yang Digunakan pada Penggunaan Persediaan di Hotel


1)      Storeroom requisition (SR), biasanya dibuat untuk masing-masing jenis persediaan, seperti makanan, minuman, material, SR digunakan sebagai bukti pengeluaran barang dari gudang dan sebagai dasar pembebanan biaya departemen.

2)      Bincard, merupakan kartu barang yang menyebutkan nama barang, barang masuk, barang keluar serta sisa barang.

3)      Cardex, adalah kartu barang yang menyebutkan nama barang, ukurannya, harga satuan, barang masuk, barang keluar, dan sisa barang. Cardex digunakan sebagai alat kontrol oleh cost control.

2.2.4        Laporan yang Dihasilkan dari Prosedur Penggunaan Persediaan di Hotel


1)      General food,beverage cost, yang berisi perhitungan biaya makanan dan minuman.

2)      Stock opname report, laporan yang menjelaskan tentang hasil inventarisasi persediaan pada akhir periode, untuk dipakai sebagai dasar mencocokkan dengan saldo akhir pada cardex/bincard.

3)      Cost reconciliation, merupakan rekonsiliasi atas pengeluaran biaya makanan dan minuman, yang akan dipakai sebagai dasar menghitung food/beverage cost.

4)      Flash cost/daily food cost, merupakan laporan yang menunjukkan perbandingan antara total sales dengan total cost

2.2.5        Prosedur Penggunaan Persediaan di Hotel


1)      Departemen yang memerlukan barang menyiapkan SR yang berisi tentang jenis dan jumlah satuan dari barang yang diperlukan, dimana SR tersebut harus disetujui oleh head departemen, yang kemudian diserahkan ke bagian gudang.

2)      Gudang akan mengecek dan menyiapkan barang yang diminta, kemudian menyerahkan barang dan memintatanda terima dari petugas yang menerima barang tersebut, setelah itu bagian gudang akan menandatangani SR tersebut. SR pada umumnya dibuat dalam rangkap 3 dengan distribusi sebagai berikut:

3)      Cost control, sebagai dasar mencatat pada cardex

4)      Gudang

5)      Departemen yang memerlukan  barang, sebagai arsip

6)      Gudang akan mencatat pengambilan barang tersebut pada bincard sebagai pengurang berdasarkan SR.



clip_image006



 BAB III

PENUTUP


Kesimpulan




Bagian pembelian merupakan jalur pengelolaan biaya terbesar dan terkecil dalam pengeluaran suatu hotel. Bagian Pembelian secara umum berperan dalam pengadaan persediaan hotel, material, serta bagian kebutuhan dapur. Kinerja bagian pembelian membutuhkan proses yang harus sangat teliti, karena harus mengikuti prosedur. Kesalahan dalam prosedur akan mengakibatkan kerugian biaya.

Persediaan barang di hotel bisa berupa makanan, minuman, material supplies dan barang-barang lain, dimana barang-barang tersebut tersedia untuk dijual maupun untuk membantu kelancaran operasional perusahaan. Besar kecilnya persediaan sangat tergantung pada fasilitas yang dimiliki, jumlah kamar, dan tingkat perputaran persediaan.

Penggunaan persediaan untuk operasional perusahaan harus diadministrasikan dengan baik, karena penggunaan sama artinya dengan pemakaian yang merupakan biaya bagi departemen yang meminta. Pada setiap akhir periode (akhir bulan) cost control akan melakukan inventarisasi atas persediaan (stock opname), dimana inventarisasi pada departemen operasi biasanya dilakukan malam hari saat kegiatan hotel berkurang, sedangkan inventarisasi di daily store dan general store dilakukan setelah kegiatan keluar masuknya barang di gudang dihentikan untuk hari itu. Sebelum inventarisasi dilakukan biasanya diberitahukan terlebih dahulu bagi departemen yang akan meminta barang.

Pengendalian biaya merupakan suatu proses untuk memeriksa kembali, menilai dan selalu memonitor laporan atas jumlah yang dapat diukur dalam satuan uang dalam rangka pemilikan barang dan jasa yang diperlukan perusahaan baik pada masa lalu maupun masa yang akan datang. Proses pengendalian mempunyai tujuan untuk meningkatkan efektivitas dan efisiensi operasi perusahaan.



DAFTAR PUSTAKA


Widanaputra, AAGP., Ariyanto Dodik., Sari, Maria M Ratna. 2018. Akuntansi Perhotelan (Pendekatan Sistem Informasi Berbasis USALI). Denpasar : FEB Universitas Udayana

4 Responses to "AKUNTANSI HOTEL SAP 9"

  1. Numpang promo ya Admin^^
    ajoqq^^com
    mau dapat penghasil4n dengan cara lebih mudah....
    mari segera bergabung dengan kami.....
    di ajoqq^^com...
    segera di add Whatshapp : +855969190856

    ReplyDelete
  2. Ini adalah Blog yang bagus. Saya sangat senang dengan pekerjaan baik Anda. Anda sebenarnya menaruh informasi yang sangat berguna. Saya ingin membaca posting Anda selanjutnya.
    Sistem Akuntansi Pembelian

    ReplyDelete
  3. boleh bagi daftar pustakanya admin ??

    ReplyDelete
  4. How To Get From The Casino And Hotel To The Hotel.
    The casino at Wynn is an 안양 출장샵 all-inclusive casino 서산 출장샵 in Las Vegas. Players 보령 출장마사지 can use table games, table games and a variety 여수 출장마사지 of live entertainment 포천 출장샵 options.

    ReplyDelete

Iklan Atas Artikel

Iklan Tengah Artikel 1

Iklan Tengah Artikel 2

Iklan Bawah Artikel